Bildirim
Hoparlor Baglantısı Yardımmm !
Daha Fazla 
Bu Konudaki Kullanıcılar:
Daha Az
2 Misafir (1 Mobil) - 1 Masaüstü,
1 Mobil
1 Mobil
Giriş
Mesaj
-
-
_____________________________
-
Peki 1in ve 1 out olan basit bir devre varmı ?
(Hoporloru kendi yaptıgım küçük ses kutusunda kullancam)
Veya anfi kullanmadan basit bir yontemle yırtabilirmiyim iste hoparlor sorunumun resmini çizdim
< Bu mesaj bu kişi tarafından değiştirildi polat0660 -- 12 Eylül 2013; 12:29:11 >_____________________________ -
amfi almanız veya yapmanız gerekiyor. _____________________________ İzmirin dağlarında çiçekler açar. -
quote:
Orijinalden alıntı: polat0660
Peki 1in ve 1 out olan basit bir devre varmı ?
(Hoporloru kendi yaptıgım küçük ses kutusunda kullancam)
Veya anfi kullanmadan basit bir yontemle yırtabilirmiyim iste hoparlor sorunumun resmini çizdim
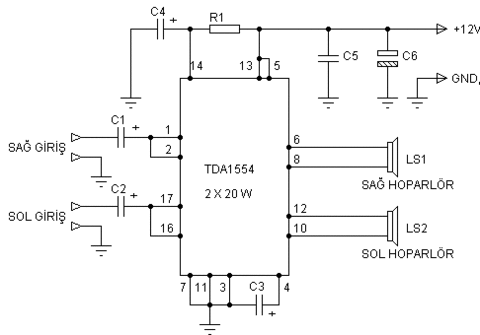
TDA2003 entegresini önerebilirim. hem düşük maliyetli, hem az parça gerektirir.
ENTEGRE KATALOĞU
Yukarıda verdiğim ' EGNTEGRE KATALOĞU' linkinde hem tek kaynak ile, hem de çift(simetrik) beslemeli devre ile çalıştırılma şeması bulunmakta. Kendim yaptığım dediğine göre yüksek çıkışa gerek yok. Bu devre işini görecektir. İstersen alternatifleri de söyleyebilirim. Mesela TDA2822M stereodur ve yapımı basittir. TA8210AH , TDA1562Q, TEA2025, TEA7375 vs. Her birinin yapımı oldukça basittir_____________________________ La vida es corta pero tu sonrisa es hermosa
-
Anfi devresi araştır _____________________________
Sayfa:
1
Ip işlemleri
Bu mesaj IP'si ile atılan mesajları ara Bu kullanıcının son IP'si ile atılan mesajları ara Bu mesaj IP'si ile kullanıcı ara Bu kullanıcının son IP'si ile kullanıcı ara
KAPAT X
Bu mesaj IP'si ile atılan mesajları ara Bu kullanıcının son IP'si ile atılan mesajları ara Bu mesaj IP'si ile kullanıcı ara Bu kullanıcının son IP'si ile kullanıcı ara
KAPAT X




Yeni Kayıt

Konudaki Resimler


Hızlı






