|
Arduino ile spot lamba rölesi sorunu
-
-
Röle bobinini çekmek için gerekli olan yeterli gerilim yok gibi görünüyor.
Adaptörünüzü ve çıkış voltajını kontrol ediniz.
_____________________________ -
Hocam sağol ilgin için. Arduinoyu 12v 30a trafoyla besliyorum. Ama sorun yine aynı. Arduinonun verebildiği 5v gerilim yetersiz olabilir mi ? -
hazır modül mü kullanıyorsun, yoksa, kendin hazırladığın devreyi mi. rölelerde zıt emk sorunu vardır. arduino ve diğer mikrodenetleyicilerle çalışmasını olumsuz etkileyebilir. bu yüzden diyotla ters olarak paralel bağlanması gerekir. tabi diğer bir soru da rölenin çalışma geriliminin, 5 volttan yüksek olmasıdır. 12 voltluk röle ise, yapacağın şey, 12 volt üzerinden transistörle sürerek kontrol etmendir. arduino'yu direk olarak röleye bağlamadığını varsayarak, bunu söylüyorum. eğer öyleyse, arduino çıkışı, röleyi direk olarak çalıştırmak için, zayıf kalır.
_____________________________ Eğer bir şey öğrenemediysen, sınavın bir anlamı yoktur.(Kral Bumi, Avatar The Last Airbender)
[DH] Öğretmenler Odasi! -
Hocam arduinoyla beraber 5v röle kullanıyorum. Röle 220 v bağlı değilken çekip bırakıyor ama 220 varken bazen açmıyor bazen kapatmıyor. Aşırı takılıyor yani. Dediğiniz gibi wemosla da sorun yaşadım. Bu diyot kısmını açıklarsanız denerim. Teşekkür ederim
< Bu mesaj bu kişi tarafından değiştirildi melole123 -- 13 Aralık 2020; 18:40:21 > -
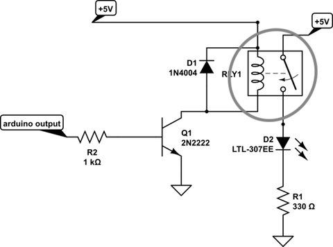
aşağıdaki devre şeması daha iyi anlatır.

aşağıda başka bir çözüm daha var. 12 voltluk röle kullanıp, jdvcc gerilimini direkt trafodan da verebilirsin.

< Bu mesaj bu kişi tarafından değiştirildi dergul -- 13 Aralık 2020; 21:45:47 >_____________________________ Eğer bir şey öğrenemediysen, sınavın bir anlamı yoktur.(Kral Bumi, Avatar The Last Airbender)
[DH] Öğretmenler Odasi!
-
Tamamdır abi teşekkür ederim çok yüksek bi elektrik bilgim yok ama öğrenip uygulamaya çalışırım -
-
karta vcc besleme bacağına + 5v bağladın mı?
_____________________________ Eğer bir şey öğrenemediysen, sınavın bir anlamı yoktur.(Kral Bumi, Avatar The Last Airbender)
[DH] Öğretmenler Odasi! -
tabi tabi bağladım abi ama arduino çekip bırakamıyor anlayamıyorum. dışardan güç kaynağı ile besliyorum yinede aynı
_____________________________ -
Pull down direnç bağladınız mı?
Bağlamadıysanız devre şemasını atarsanız yardımcı olabilirim
< Bu ileti mini sürüm kullanılarak atıldı >_____________________________ -
Atarım abi onuda şimdi bişey farkettim çıkış pininden 4v seviyesi bi voltaj oluyo high iken -
Düşük voltaj kod kaynaklı olabilir mi ? -
sorundan vcc beslemesini de di/o pininden yaptığın sonucu çıkardım. bu pinler besleme için yeterince güçlü değil. öyle yaptıysan bağlantı aşağıdaki gibi olması gerekiyor.

_____________________________ Eğer bir şey öğrenemediysen, sınavın bir anlamı yoktur.(Kral Bumi, Avatar The Last Airbender)
[DH] Öğretmenler Odasi! -
3.5 - 5v arası high verir arduinoda normal o. Sen devre şemasını atda bakalım belki orada sorun vardır
< Bu mesaj bu kişi tarafından değiştirildi saasc -- 26 Aralık 2020; 19:8:56 >
< Bu ileti mini sürüm kullanılarak atıldı > -
Beslemeyi harici kaynaktan yapmak gerekmez mi? 200ma yeterli gelir mi ki?
< Bu ileti mini sürüm kullanılarak atıldı >_____________________________ -
gnd hattı ortak olduğu sürece, harici beslemenin bir sıkıntısı olmaz. resimdeki röle bağlantısı, ardunino'nun vcc çıkışına bağlı. data giriş çıkışlarıyla bir bağlantısı yok. vcc besleme çıkışı, bir röleyi rahat kaldırması gerekir.
_____________________________ Eğer bir şey öğrenemediysen, sınavın bir anlamı yoktur.(Kral Bumi, Avatar The Last Airbender)
[DH] Öğretmenler Odasi! -

devre bu şekilde abiler basit aslında ama röleye voltaj 4v geldiği için sanırım çekip bırakamıyor. arada başka bi eleman kullanarak 5v a yükseltmem mi gerekir?
_____________________________ -
arduinoyu kaç volt gerilimle besliyorsun.7,5-8 voltun altında beslenmemesi gerekiyor. birde ardunaya bağlı herşeyi sök ve vcc çıkışını, öyle ölç. hala 4 volt çıkış veriyorsa, arduino sıkıntılı olabilir.
_____________________________ Eğer bir şey öğrenemediysen, sınavın bir anlamı yoktur.(Kral Bumi, Avatar The Last Airbender)
[DH] Öğretmenler Odasi! -
@dergul anladım 5v çıkışının yetmesi lazım dediğiniz gibi ama acaba mı dedim o yüzden harici kaynaktan besleme belki işe yarayabilir dedim
yukarda bir sesden bahsetmişsiniz aşağıdaki videodaki gibi bir ses mi geliyor ? 3.dakikada
edit: birde nolur nolmaz diye röleyi arduino üzerinden değilde harici kaynaktan besleyebilir misiniz? Arduino ve kaynağın topraklarını bağlamayı unutmayın
< Bu mesaj bu kişi tarafından değiştirildi saasc -- 27 Aralık 2020; 1:34:51 >_____________________________
Benzer içerikler
- 12v powerbank
- 1 amper kaç watt dir
- evlerde ana sigorta kaç amper olmalı
- fm radyo çekim gücünü arttırma
- akü voltajı kaç olmalı
- dji flycart 100
Bu mesaj IP'si ile atılan mesajları ara Bu kullanıcının son IP'si ile atılan mesajları ara Bu mesaj IP'si ile kullanıcı ara Bu kullanıcının son IP'si ile kullanıcı ara
KAPAT X




Yeni Kayıt

Konudaki Resimler


kullanıcısına yanıt







